Pliki do pobrania
- 1. Zarządzenie nr 25/2026 (PDF) 53.34kB
Pliki do pobrania
- 1. Zarządzenie nr 34/2025 (PDF) 27.66kB
Pliki do pobrania
- 1. Zarządzenie nr 35/2024 (PDF) 442.32kB
Pliki do pobrania
- 1. Zarządzenie nr 21/2023 (PDF) 376.98kB
Pliki do pobrania
- 1. Zarządzenie nr 3985/2022 (PDF) 354.31kB
Pliki do pobrania
- 1. Zarządzenie nr 7/2022 (PDF) 38.18kB
Pliki do pobrania
- 1. Zarządzenie nr 6/2021 (PDF) 26.08kB
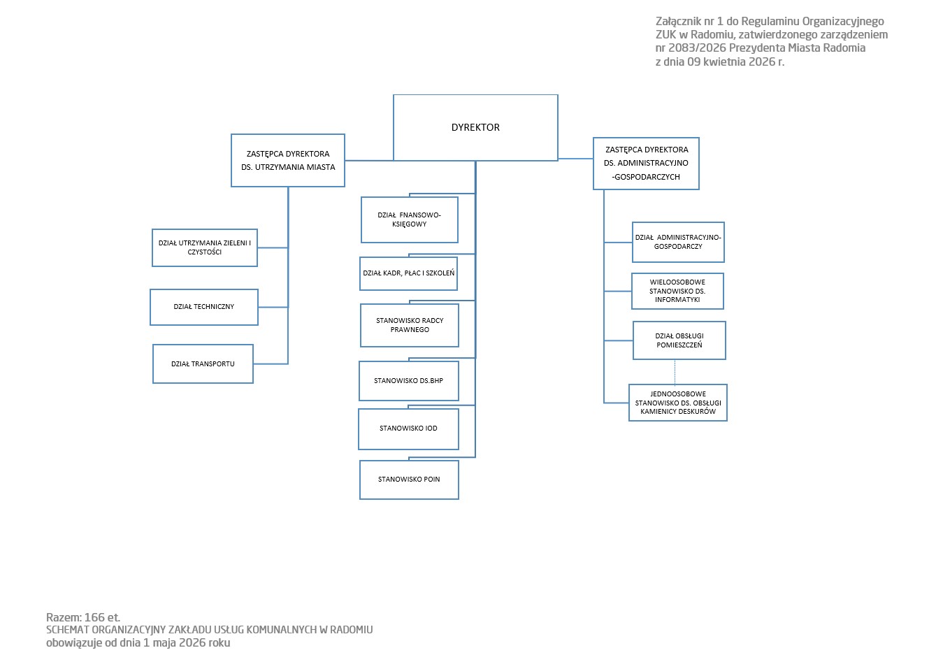
| SCHEMAT ORGANIZACYJNY od 01.07.2020r. |
Razem: 167,5 et.
SCHEMAT ORGANIZACYJNY ZAKŁADU USŁUG KOMUNALNYCH W RADOMIU
obowiązuje od dnia 01.07.2020 roku
Pliki do pobrania
Pliki do pobrania
- 1. Zarządzenie nr 23/2019 (PDF) 311.43kB
| SCHEMAT ORGANIZACYJNY 21.05.2019r. |
| SCHEMAT ORGANIZACYJNY 22.06.2018r. |
| REGULAMIN ORGANIZACYJNY ZAKŁADU USŁUG KOMUNALNYCH W RADOMIU Z DNIA 05.07.2024 ROKU |
REGULAMIN ORGANIZACYJNY ZAKŁADU USŁUG KOMUNALNYCH W RADOMIU
ROZDZIAŁ I - POSTANOWIENIA WSTĘPNE
§ 1
Regulamin Organizacyjny, zwany dalej „Regulaminem” określa strukturę wewnętrzną Zakładu Usług Komunalnych w Radomiu, zasady jego funkcjonowania oraz zakresy działania komórek organizacyjnych.
§ 2
Użyte w niniejszym regulaminie określenie:
- ZUK w Radomiu - należy przez to rozumieć Zakład Usług Komunalnych w Radomiu.
- Dyrektor - należy przez to rozumieć Dyrektora Zakładu Usług Komunalnych w Radomiu.
- Zastępcy dyrektora– należy przez to rozumieć Zastępca dyrektora Zakładu Usług Komunalnych w Radomiu bez wskazania pionu organizacyjnego przypisanego mu kompetencyjnie.
- Komórce organizacyjnej- należy przez to rozumieć Dział, Wieloosobowe lub Samodzielne stanowisko pracy.
- Kierownik– należy przez to rozumieć Kierownika Działu.
- Z-ca Kierownika – należy przez to rozumieć zastępcę Kierownika Działu.
- Koordynator- należy przez to rozumieć Koordynatora komórki organizacyjnej.
- Kierownik Działu Finansowo-Księgowego jest Głównym księgowym Zakładu.
§ 3
Zakład działa na podstawie Uchwały nr 249/2007 Rady Miejskiej w Radomiu z dnia 17.12.2007 r. z późn. zm., statutu określającego przedmiot działalności ZUK w Radomiu oraz niniejszego regulaminu.
§ 4
Zakład Usług Komunalnych w Radomiu jest jednostką budżetową Gminy Miasta Radomia.
Terenem działania Zakładu jest miasto Radom.
Organem założycielskim Zakładu jest Rada Miejska w Radomiu.
§ 5
Misją Zakładu Usług Komunalnych w Radomiu jest dbanie o jak najwyższą jakość, estetykę terenów i obiektów będących w stałym utrzymaniu Zakładu oraz bezpieczeństwa mieszkańców korzystających z tych terenów i obiektów.
§ 6
Przy realizacji zadań Zakład Usług Komunalnych w Radomiu współdziała z organami samorządu gminnego oraz właściwymi merytorycznie komórkami organizacyjnymi Urzędu Miejskiego w Radomiu, a także Policją i Strażą Miejską.
Pliki do pobrania













